中国·永利(88858cc·VIP认证)官网 - GREEN LIFE
首页
企业介绍
企业概况
领导寄语
企业文化
荣誉资质
新闻中心
88858cc永利资讯
项目资讯
通知公告
业务领域
地产开发
代建事业
物业管理
租赁业务
投资者关系
基本信息
信息披露
企业党建
党的建设
廉政建设
党建风采
人力资源
人才战略
诚聘英才
招采信息
供应商招募
预公告
成交结果
联系我们
新闻中心
SCROLL MORE
88858cc永利资讯
项目资讯
通知公告
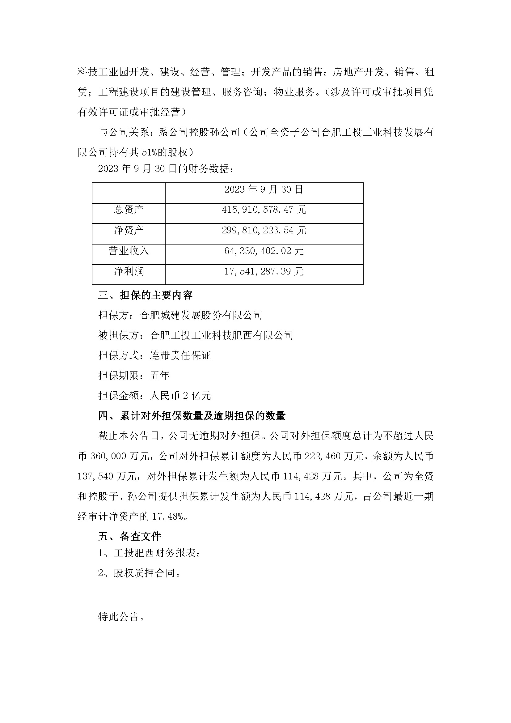
88858cc永利发展股份有限公司关于为控股孙公司提供担保的公告
时间:
2024-01-14 09:00
来源:
浏览量:
12435
上一篇:
88858cc永利发展股份有限公司关于召开2024年第一次临时股东大会的通知
2024-01-14
下一篇:
88858cc永利发展股份有限公司关于提名非独立董事候选人的公告
2024-01-14
返回